欢迎访问郑州城市职业学院教学质量保障中心!
官网首页
本站首页
部门简介
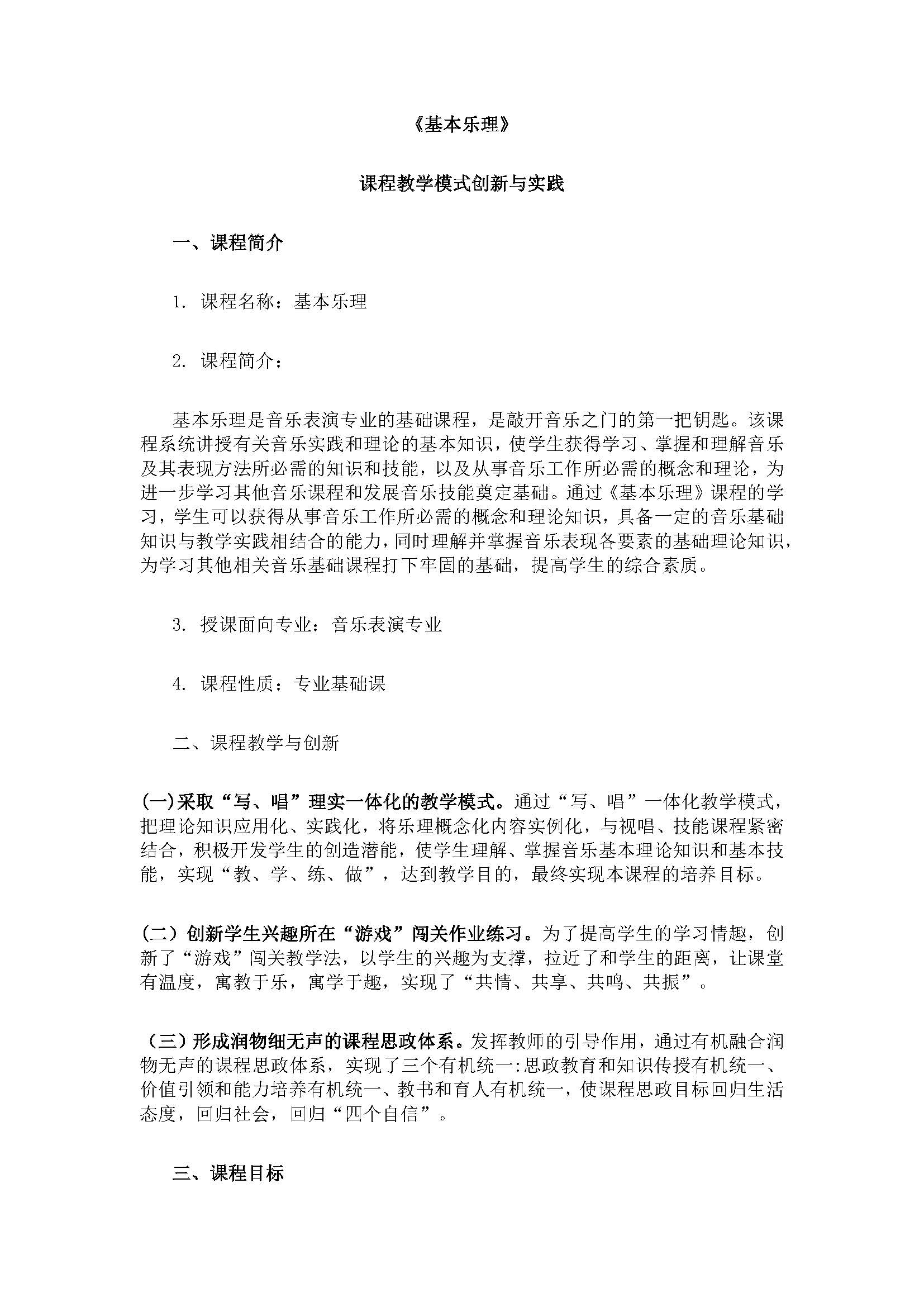
部门简介
部门职责
校级督导人员
政策与制度
国家政策
工作制度
其他文件
内部质量保障体系
体系研究论文
质保体系框架
体系宣传视频
标准与评价
反馈与建设
质量工程
校级专业群建设
校级精品课程建设
省级课程思政研究中心
优课优酬激励政策
校级课程评价
教学成果奖项目
监评报告
日常监测报告
督导培训
督导简报
质量年度报告
优秀教学案例
优课优酬激励政策
分享到:
【案例集】优课优酬:宋佳雯
来源:教学质量保障中心
上一条:
【案例集】优课优酬:刘喜庆
下一条:
【案例集】优课优酬:刘伟丽
【
关闭
】